蜀山绝世剑五魔改版本手游下载
2026-04-14 13:36:28 小编:巨型手游网
蜀山绝世剑五魔改版本转生攻略
1、转生后宠物抓捕路线:直接在魔宠岛抓95,抓到后直接蜀山抓115或者极地抓终极,我是转生后直接抓了个二郎神狗,直接跳过蜀山抓终极天道,每次魔宠刷出来,就把人丢旁边挂机十分钟,到时间看背包,这样心不累!
2、转生后等级很重要,先别追求装备,我转生后花了2小时手动刷到100级,好些技能学了打怪快很多,还有个冷知识:130级之前打极地西门基本上不出110的剑跟神装(我说的是基本上不出,别杠,没说绝对不出)
3、转生前期西门打的慢还不如刷多宝(当西门跟多宝刷新时间重复的时候),多宝给的天运非常重要,转生后可以累计到200个
4、转生后钱非常充裕,修炼液,药品之类的不能超过两百个,不然小退一次就200个了,能卖就卖,钱不能超过2000万,没事就买桃子
5、转生升级刷怪路线:直接蜀山洞里幽冥峡谷的毒牙蛇王,这个可以掉鉴定石,或者2层的七头蛇王掉圣莲,这两个怪经验高,1层的900多,2层1100多。没事的时候手动刷怪,手动刷怪的意思是怪物清空了直接小退再进怪物又满了,最好手机有手势小退功能,没有的推荐悬浮球,不会的百度,升到110或者120就去极地打狼,最后挂器灵!
蜀山绝世剑五魔改版本青天开荒攻略
青天版:蜀道难,难于上青天
怪会尸爆、回血
开整!
青天版由于不过任务boos无法突破等级,所以过铁牛之前一但点错技能,大抵就只能重开了!
OK,废话不多说,首先创号刷钱,就是建号后查看背包,太少就重新创号,八九万就差不多了
然后初始资金买两个玄功戒指,当然槟铁护手可以买一个,五千多加60命中还是很香的!
接了管家蜂王任务,直接去打蜂王!
前期加点只为了过任务boos—绿龟
注意第一次升级加体质(即物防),技能也加物防,因为新手村全是物攻小怪,加一次之后就基本不掉血了(除了毒伤,还有尸爆)所以虽然打你伤害是0,但是挂机太久不**也是会死滴!
蘑古灵掉青铜剑,只需要一把,蜂王也会掉
(所有小怪均可能掉神秘之剑,可能!!!)
蜂王浆够10个了回去交任务,加上之前的钱买一个白驹鞋,属性超值,这样打小怪就刀刀命中了(当然也可以去刷愤怒猪,掉的鞋子属性只差一点,但是没宠物之前刷太慢。)
之后2级一直到到8级(打蜂王,蘑古灵)都是加玄防(技能也是)期间去打一条毒蛇,然后挂毒蛇,掉衣服
当然也可以对点双防,等运气爆表掉神秘剑带鳖龙反复刷,多暴击两下,多闪避两下 ,也是能过绿龟滴!这种靠运气出装备的咱不考虑。
(ps:我觉得远山可以加一个开局礼包:一把神秘剑,一个多宝令,几个修炼液,不贵的话绝对好卖)
九级实施抓捕宝宝计划:物防大于250玄防大于1450。先抓死神螳螂再鳖龙,然后魍魉!
装上螳螂打鳖龙,血少吃回锅肉。注意刷新时间,别碰鳖龙下面的黑暗皇帝,会被秒!
魍魉玄闪玄防太高,打不中也打不动,所以换物攻戒指,剑换黑铁剑(物攻高的剑更好)不然打的太慢了 ,掉率又低,简直折磨
这三个宠物我抓了六个小时!water?
因为玄防超了1450完全不需要吃药,挂机就行
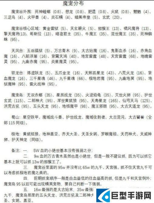
附一张宠物分布图,防止萌新找不到宠物
抓到魍魉,带着去教训绿毛龟
外门弟子任务就结束,找长老对话就可以升级到十一了,之后蜀山商店买修炼液(升级速度起飞!)
之后升级和技能都全部加物防为了暗黑帝皇
打帝皇物防1700也能打,吃天凤汤,1900防吃蛟龙肉,2200防吃灵芝(推荐)
怎么看宠物刷新,返回界面,宠物刷新列表
蜀山绝世剑五魔改版本游戏特色:
1、快速提升自己的角色等级,快速在这里增加自己的实力。
2、学习很多的技能和法术来打造出专属的技能,战斗的风格也很不错。
3、根据属性的技能加点来方式,不断的去开始攻击,还分为很多的战斗流派。
蜀山绝世剑五魔改版本游戏优势:
1、你可以和其他的玩家来组队战斗,获取很多丰富的奖励,获取大量回报。
2、玩家可以在这里加入不同的门派,让那个自己可以在这里仗剑江湖冒险。
3、完全开放式的蜀山世界等你探索,为玩家带来非常完整的江湖历练对决。
- 猜你喜欢
-
KMPlayer破解纯净版安卓下载231.62M精选下载 -
rockbox中文版官网下载38.84M精选下载 -
MeloYou音乐app下载14.48M精选下载 -
次元库app免费下载19.41M精选下载 -
华莺音乐App官方下载安装32.80M精选下载 -
EMO音乐app下载67.12M精选下载 -
艾莫音乐0.0.6版本app下载22.66M精选下载 -
Audiomack安卓版下载58.19M精选下载 -
椒盐音乐pro app下载安装10.85M精选下载
- 相关手机游戏
-
泡泡音乐app下载23.74M精选下载 -
TuneFreeNext音乐官网版下载81.63M精选下载 -
七壹影视免费追剧app下载55.60M精选下载 -
量子剧集电视版下载安装35.85M精选下载 -
繁花影视官网正版下载45.04M精选下载 -
横风动漫app官方版下载最新版24.19M精选下载 -
红豆短剧官方正版app下载61.95M精选下载 -
小鸟影视app下载43.95M精选下载 -
量子剧集app下载安装35.85M精选下载
- 推荐手游攻略
- 最新手机精选
-
极速影视app电视盒子版下载安装2026-01-23精选下载 | 16.1M -
双子视频免费版2025下载安装最新2026-02-28精选下载 | 53.18M -
ok影视2TV最新版下载2026-01-27精选下载 | 42.1M -
太极盒最新版app下载2026-02-06精选下载 | 18.49M -
萝莉社APP免费版下载2026-01-12精选下载 | 17.38M -
酷我音乐电视版apk下载安装2026-01-23精选下载 | 175.8M







































